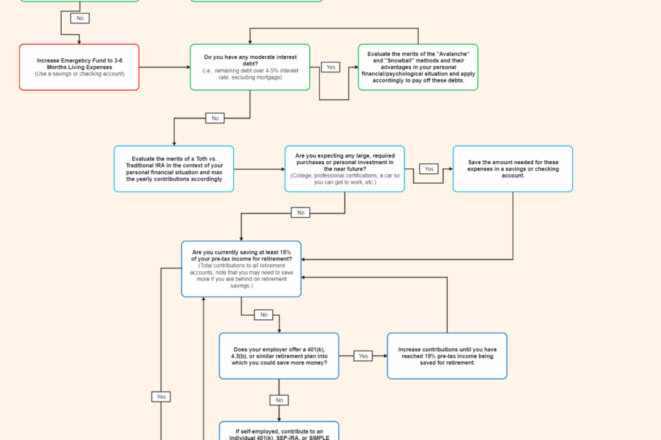
Personal Income Spending Flowchart United States Printable
In the United States, tracking personal income and spending is crucial for financial planning and budgeting. One effective way to visualize this information is through a flowchart. By creating a flowchart, individuals can easily see… Personal Income Spending Flowchart United States Printable







