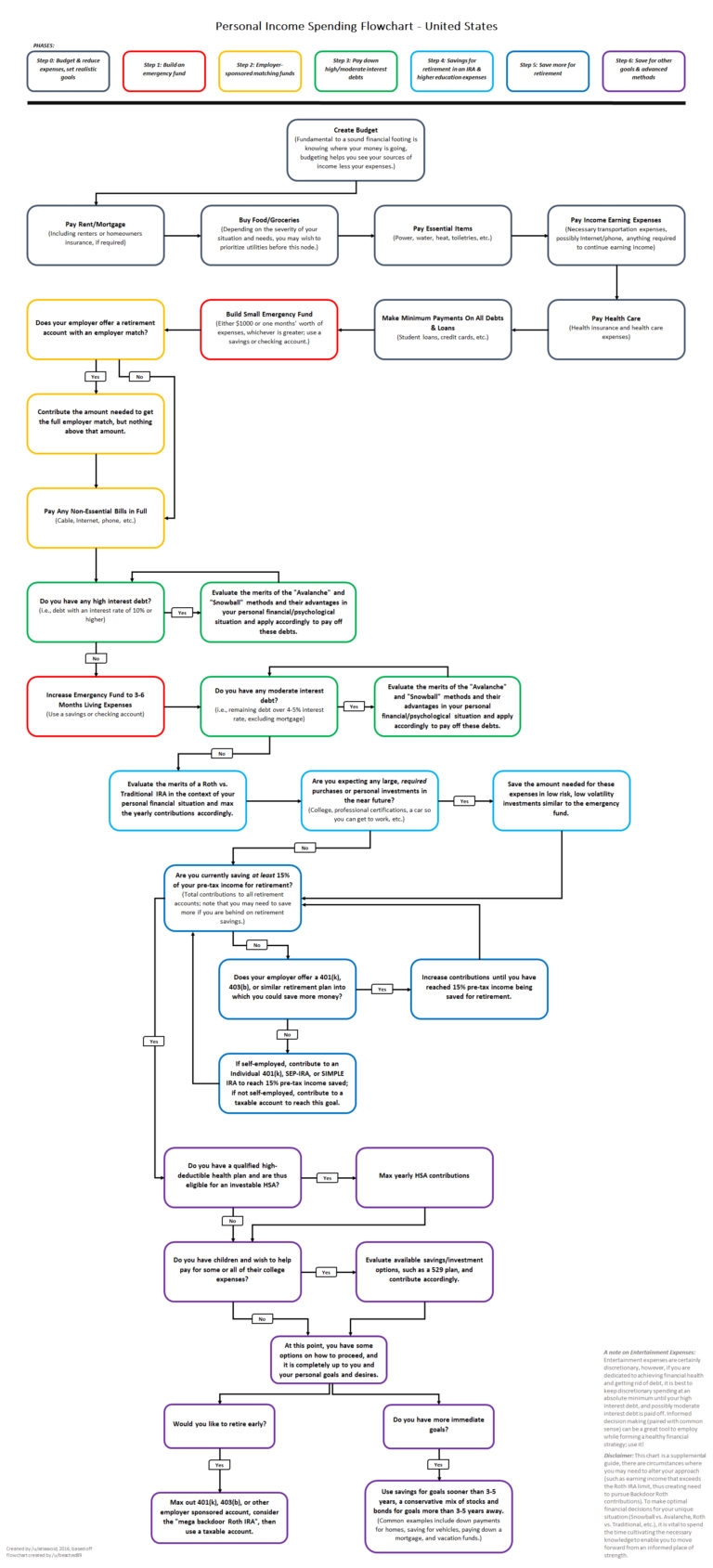
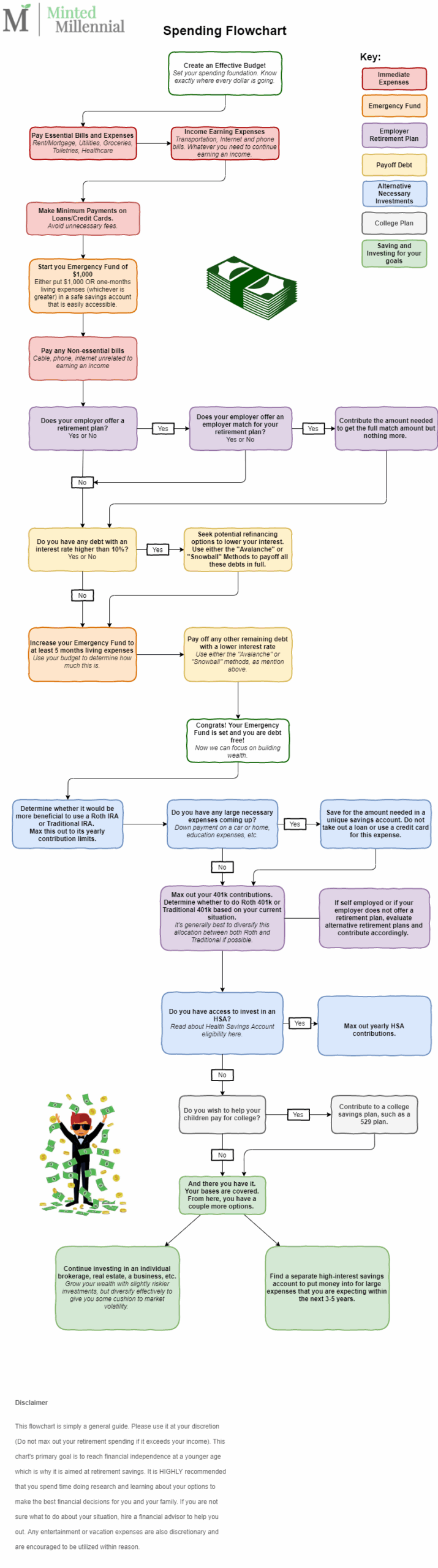
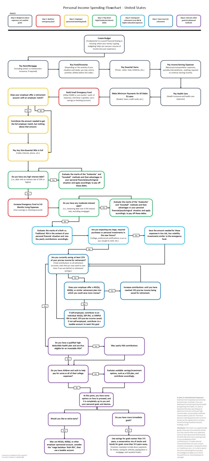
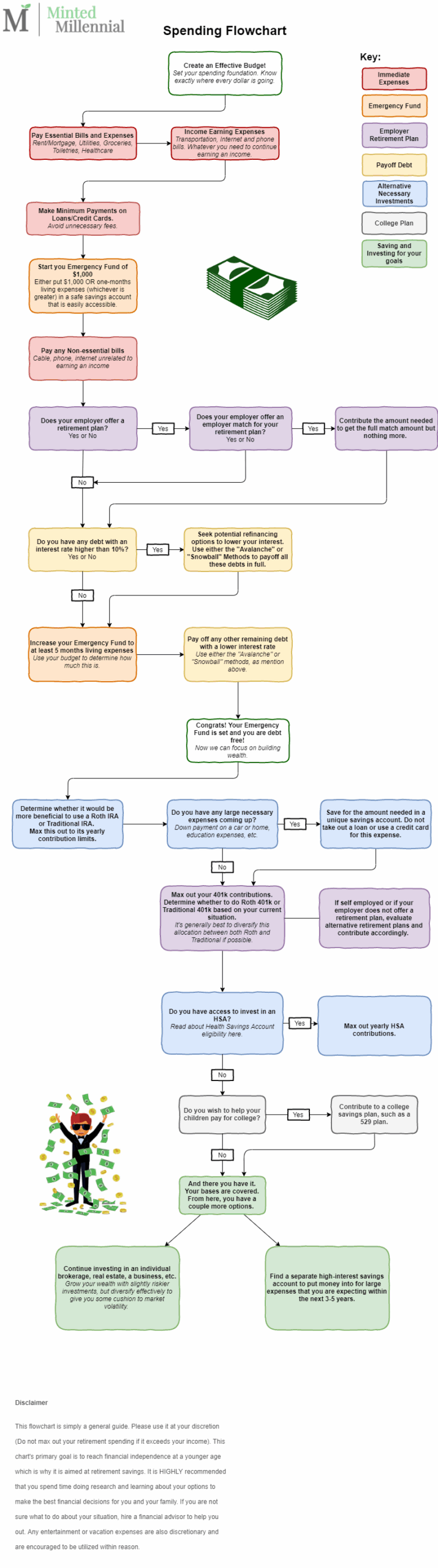
In the United States, tracking personal income and spending is crucial for financial planning and budgeting. One effective way to visualize this information is through a flowchart. By creating a flowchart, individuals can easily see where their income is coming from and where it is going, helping them make informed decisions about their finances.
Printable flowcharts are convenient tools that allow individuals to have a physical representation of their income and spending. This can be especially helpful for those who prefer to visually organize their finances and have a tangible reference to refer back to when making financial decisions.
Personal Income Spending Flowchart United States Printable
Save and Print Personal Income Spending Flowchart United States Printable
Creating a flowchart can help individuals identify areas where they may be overspending and where they can potentially cut back. This visual representation can provide clarity and insight into one’s financial habits, making it easier to set goals and make changes to improve financial health.
By utilizing a flowchart, individuals can also track their progress over time. By regularly updating the flowchart with new income and spending data, individuals can see how their financial habits are evolving and make adjustments as needed to stay on track with their financial goals.
Having a printable flowchart of personal income and spending can also be a helpful tool for communication within a household. By sharing the flowchart with family members or partners, individuals can work together to create and stick to a budget, ensuring that everyone is on the same page when it comes to financial goals and priorities.
In conclusion, a Personal Income Spending Flowchart in a printable format can be a valuable tool for individuals looking to gain a better understanding of their finances. By visually representing income sources and spending habits, individuals can make informed decisions about their financial future and work towards achieving their financial goals.
